About
History
Shorin-Ryu Lineage
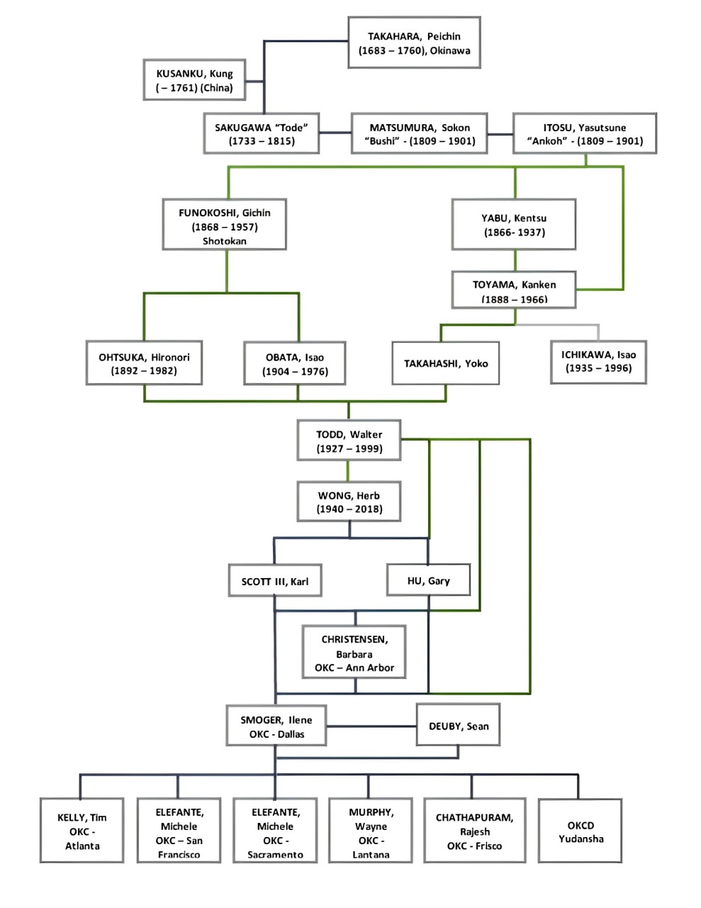
Shudokan Lineage
Instructors
Locations
Lantana Dojo
Frisco Dojo
Dojo Kun
About
History
Shorin-Ryu Lineage
Shudokan Lineage
Instructors
Locations
Lantana Dojo
Frisco Dojo
Dojo Kun
SHUDOKAN LINEAGE